LMS-SPADA INDONESIA


About this chapter
Welcome to the second class of Database Systems!
Continuing the excitement from the previous lesson, this chapter will continue the discussion of Database Management System. The discussion on Three-Layer architecture promises logical and physical data independence, thus user External View protected from lower level changes.
Here, we will see how the DBMS able to perform functionality from different users, through Query, DML and DDL process. Further, we will see different approaches of users, such as the types Administrator, Naive vs Sophisticated user, and Application Programmer. As your post-material, a quiz is given afterwards. Stay focused, and lets roll the chapter 2, DBMS.
Learning Objectives:
Learning Structures:
Student is need to prepare on the conceptual (high-level) information to a simple Mini-World case, which is the conceptual model of university’s database that enable student to access to their grades and transcripts at a university.
Student need to show the ability to think logically on the need of the user and the required database Entity to full fill the user request.

Welcome to the third module of Database System.
In this chapter, students will be introduced with the new function and terminology of the Database System, which are Relation and Keys.
As the Entity of the Database has set in the mini-world example, the relational model between entity table and the connection between them through keys will be further explored.
Learning Objectives
Learning Structures:
This chapter consists of
Database as the vital aspect / component of an enterprise / an organization are build based on layered of establishment.
Started as Conceptual (high-level, semantic) data models, Physical (low-level, internal) data models, and finally reached to Implementation (representational) data models:
Student required to take and understand the post-activity of the previous Chapter 2 and complete the reading required prior the Main class activity.
This chapter comprises of the discussion of Database Design Process, along with the ER Model Concepts: Entities, attributes, relationships. As the real-life example for the Database design process, a generic example is used (such as Company, Product (car) and University).
This chapter also look at the Constraints and Cardinality in the ER model, which focuses more on the activities of Database design on the conceptual schema of the database design.

About this chapter
In this chapter, we will learn about data modeling. A data modeling is the first step of a database design. A good data modeling will help the database designer to create a proper database that matches to both the user's needs and the system's requirements.
Entity Relational Diagram (ERD) will be used as a tool of database modeling. A well-designed ERD shows a complete users (entity) interaction with the database.
Learning Objectives:

About this chapter
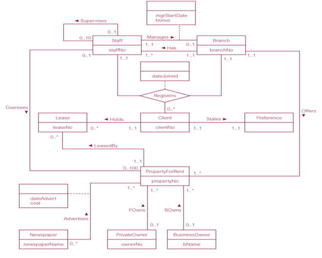
In this part you will create a database modeling based on the case given in this section.
Learning Objectives:

Below are the business processes:

About this chapter
In this chapter, we will learn about MS. SQL Server Express edition that can easily be downloaded from the vendor's website. After installation we will continue to see some features in MS. SQL Server.
MS SQL Server is a relational database management system (RDBMS) developed by Microsoft. This product is built for the basic function of storing retrieving data as required by other applications. It can be run either on the same computer or on another
across a network
Learning Objectives:
Microsoft SQL Server is an application used to create computer databases for the Microsoft Windows family of server operating systems. Microsoft SQL Server provides an environment used to generate databases that can be accessed from workstations, the
Internet, or other media

Read the following lecturer presentation notes before we start with the class session. You may also need to watch the video about introduction to Ms. SQL Server


About this chapter
In this chapter, we will learn about how to create database, tables and inputting data by using SQL syntax.
Learning Objectives:
A table is a collection of related data held in a table format within a database. It consists of columns and rows. In relational databases, and flat file databases, a table is a set of data elements (values) using a model of vertical columns (identifiable by name) and horizontal rows, the cell being the unit where a row and column intersect. A table has a specified number of columns, but can have any number of rows. Each row is identified by one or more values appearing in a particular column subset. A specific choice of columns which uniquely identify rows is called the primary key.

Student required to take and understand the post-activity of the previous Chapter and complete the reading required prior the Main class activity. Read the following lecturer presentation notes before we start with the class session. You may also need to watch the video about managing tables in MS. SQL Server


About this chapter
In this chapter, we will learn about how to do data manipulation language (DML) by using SQL syntax.
Learning Objectives:
A data manipulation language (DML) is a computer programming language used for adding (inserting), deleting, and modifying (updating) data in a database. A DML is often a sublanguage of a broader database language such as SQL, with the DML comprising some of the operators in the language. Read-only selecting of data is sometimes distinguished as being part of a separate data query language (DQL), but it is closely related and sometimes also considered a component of a DML; some operators may perform both selecting (reading) and writing. A popular data manipulation language is that of Structured Query Language (SQL), which is used to retrieve and manipulate data in a relational database.

Student required to take and understand the post-activity of the previous Chapter and complete the reading required prior the Main class activity. Read the following lecturer presentation notes before we start with the class session. You may also need to watch the video about data manipulation in MS. SQL Server


About this chapter
In this chapter, we will learn about retrieving data from tables by using SQL syntax. The SQL SELECT statement returns a result set of records, from one or more tables. A SELECT statement retrieves zero or more rows from one or more database tables or database views. In most applications, SELECT is the most commonly used data manipulation language (DML) command
Learning Objectives:
DDL(Data Definition Language) : DDL or Data Definition Language actually consists of the SQL commands that can be used to define the database schema. It simply deals with descriptions of the database schema and is used to create and modify the structure of database objects in the database.
Examples of DDL commands:
Student required to take and understand the post-activity of the previous Chapter and complete the reading required prior the Main class activity. Read the following lecturer presentation notes before we start with the class session. You may
also need to watch the video about data manipulation in MS. SQL Server


About this chapter
In this chapter, we will learn about retrieving data from tables by using SQL syntax. The SQL SELECT statement returns a result set of records, from one or more tables. A SELECT statement retrieves zero or more rows from one or more database tables or database views. In most applications, SELECT is the most commonly used data manipulation language (DML) command
Learning Objectives:
An aggregate function performs a calculation on a set of values, and returns a single value. Except for COUNT(*), aggregate functions ignore null values. Aggregate functions are often used with the GROUP BY clause of the SELECT statement. All aggregate functions are deterministic. In other words, aggregate functions return the same value each time that they are called, when called with a specific set of input values. See Deterministic and Nondeterministic Functions for more information about function determinism. The OVER clause may follow all aggregate functions, except the STRING_AGG, GROUPING or GROUPING_ID functions.
Student required to take and understand the post-activity of the previous Chapter and complete the reading required prior the Main class activity. Read the following lecturer presentation notes before we start with the class session. You may also need to watch the video about data manipulation in MS. SQL Server
In this main learning activities, we would like to invite you to practice about how to retrieve data from database using SELECT on MS. SQL Server.


About this chapter
In this chapter, we will learn about combine rows from two or more tables, based on a related column between them by using SQL syntax. An SQL join clause – corresponding to a join operation in relational algebra – combines columns from one or more tables in a relational database. It creates a set that can be saved as a table or used as it is. A JOIN is a means for combining columns from one (self-join) or more tables by using values common to each.
Learning Objectives:
A JOIN is a means for combining columns from one (self-join) or more tables by using values common to each. ANSI-standard
SQL specifies five types of JOIN: INNER, LEFT OUTER, RIGHT OUTER, FULL OUTER and CROSS. As a special case, a table (base table,
view, or joined table) can JOIN to itself in a self-Join.
A programmer declares a JOIN statement to identify rows for joining. If the evaluated predicate is true, the combined row is then produced
in the expected format, a row set or a temporary table.

Student required to take and understand the post-activity of the previous Chapter and complete the reading required prior the Main class activity. Read the following lecturer presentation notes before we start with the class session. You may also need to watch the video about data manipulation in MS. SQL Server

Student required to take and understand the post-activity of the previous Chapter and complete the reading required prior the Main class activity. Read the following lecturer presentation notes before we start with the class session. You may also need to watch the video about data manipulation in MS. SQL Server

About this chapter
In this chapter, we will learn about retrieving data from tables by using sub query syntax. After that, we will also learn about advance SQL, that is Store procedure and trigger
Learning Objectives:
A subquery is also called an inner query or inner select, while the statement containing a subquery is also called an outer query or outer select. A subquery is a query that is nested inside a
SELECT, INSERT, UPDATE,
or DELETE statement, or inside another subquery.
SQL Server stored procedure is a batch of statements grouped as a logical unit and stored in the database. The stored procedure accepts the parameters and executes the T-SQL statements in the procedure, returns the result set if any. A trigger is
a special type of stored procedure that automatically runs when an event occurs in the database server. DML triggers run when a user tries to modify data through a data manipulation language (DML) event.

Student required to take and understand the post-activity of the previous Chapter and complete the reading required prior the Main class activity. Read the following lecturer presentation notes before we start with the class session. You may also need to watch the video about data manipulation in MS. SQL Server
In this section, we would like to invite you to practice about how to retrieve data from database using Subquery, create Store procedure and Trigger on MS. SQL Server.

This is an online (synchronous) exam. Join with the online session via link given to you. You are required to present the database modeling and demo the queries on some relevant reports. The database must be designed based on the case given by the lecturer during the exam.

Dear Students. Thanks for participating in this course. We hope that you can learn more from this course and make it relevant to your study.
Before completing this course, we would be please if you put some comments and inputs for our improvement. Please feel free to fill in this online feedback.
Thanks
Database System Online Course Team