Selamat datang para peserta perkuliahan Komputer Akuntansi. Selama 200 menit ke depan anda akan dibersamai oleh dosen matakuliah ini dan juga menggunakan semua media dan bahan perkuliahan yang telah disiapkan pada Be-Smart ini. Selamat mengikuti perkuliahan, dan semoga sukses.
1. Penyampaian Silabus, Memahami Siklus Akuntansi dan Komputerisasi Pembukuan.
PENDAHULUAN
Selamat datang kembali para generasi penerus masa depan. Pada pertemuan pertama kali ini kita, kita akan membahas bagaimana skenario perkuliahan selama satu semester ke depan. Pembahasan hari ini meliputi Materi apa saja yang akan didapatkan selama satu semester, Tugas dan mekanisme pengerjaannya, serta proporsi penilaian yang akan digunakan sebagai acuan nilai akhir.
Setelah mempelajari matakuliah Komputer Akuntansi anda diharapkan memiliki kemampuan mengolahan data akuntansi, menganalisis dan memasukkan data serta membuat laporan keuangan melalui sistem komputerisasi.
Mahasiswa dapat memahami capaian kegiatan perkuliahan selama satu semester.
Mahasiswa dapat mempraktikkan mencatat pencatatan Bukti Transaksi, Jurnal Umum, Buku Besar dan Neraca Saldo menggunakan Ms. Excel Siklus 1.
Mahasiswa dapat mempraktikkan membuat Jurnal Penyesuaian, Neraca Lajur, Laporan Keuangan dan Jurnal Penutup menggunakan Ms. Excel Siklus 1.
Mahasiswa dapat mempraktikkan membuat Buku Besar Setelah Penyesuaian dan Penutupan, Neraca Saldo Setelah Penutupan, dan Ayat Pembalik menggunakan Ms. Excel Siklus 1.
Mahasiswa dapat mempraktikkan membuat Menu Utama, Daftar Akun, Neraca, dan Daftar Customer – Supplier menggunakan Ms. Excel Siklus 2.
Mahasiswa dapat mempraktikkan membuat Jurnal Umum, Buku Besar dan Buku Besar Pembantu Piutang menggunakan Ms. Excel Siklus 2.
Mahasiswa dapat mempraktikkan membuat Buku Besar Pembantu Utang, Neraca Saldo, dan Neraca Saldo Setelah Penyesuaian menggunakan Ms. Excel Siklus 2
Mahasiswa dapat mempraktikkan membuat Lap. L/R, Lap. Ekuitas, Lap. Neraca, dan Neraca Saldo Setelah Penutup menggunakan Ms. Excel Siklus 2
Mahasiswa dapat mempraktikkan membuat Data Awal Perusahaan, Daftar Nama Akun, Setting Sistem Preferensi perusahaan, dan Kode Pajak menggunakan MYOB 18.0 ED
Mahasiswa dapat mempraktikkan membuat Link Akun, Daftar Rekanan (Customer & Supplier), Daftar Item Barang, dan Saldo Awal serta Neraca Awal perusahaan,Saldo Awal Piutang Usaha, Saldo Awal Persediaan Barang, Saldo Awal Utang Usaha, Saldo Awal Piutang Karyawan, dan Saldo Awal Tahun Lalu perusahaan menggunakan MYOB 18.0 ED.
Mahasiswa dapat mempraktikkan proses pencatatan dokumen bukti transaksi (1-20) menggunakan MYOB 18.0 ED.
Mahasiswa dapat mempraktikkan proses pencatatan dokumen bukti transaksi (21-38), Bukti Memorial (Penyesuaian), dan Mencetak Laporan Keuangan menggunakan MYOB 18.0 ED.
Mahasiswa dapat mempraktikkan secara mandiri Kasus Perusahaan Dagang (Proyek Individu - MYOB)
Mahasiswa dapat mengerjakan Proyek Kelompok : Kasus Excel Spread Sheet Perusahaan Jasa (1)
Mahasiswa dapat mengerjakan Proyek Kelompok : Kasus Excel Spread Sheet Perusahaan Jasa (2)
Ujian Akhir Semester Pemahaman Rumus Spread Sheet
Modul ini dikemas dalam beberapa kegiatan belajar yang disusun dengan urutan sebagai berikut:
Materi 1 : capaian kegiatan perkuliahan selama satu semester.
Materi 2 : mencatat Bukti Transaksi, Jurnal Umum, Buku Besar dan Neraca Saldo menggunakan Ms. Excel Siklus 1.
Materi 3 : membuat Jurnal Penyesuaian, Neraca Lajur, Laporan Keuangan dan Jurnal Penutup menggunakan Ms. Excel Siklus 1.
Materi 4 : membuat Buku Besar Setelah Penyesuaian dan Penutupan, Neraca Saldo Setelah Penutupan, dan Ayat Pembalik menggunakan Ms. Excel Siklus 1.
Materi 5 : membuat Menu Utama, Daftar Akun, Neraca, dan Daftar Customer – Supplier menggunakan Ms. Excel Siklus 2.
Materi 6 : membuat Jurnal Umum, Buku Besar dan Buku Besar Pembantu Piutang menggunakan Ms. Excel Siklus 2.
Materi 7 : membuat Buku Besar Pembantu Utang, Neraca Saldo, dan Neraca Saldo Setelah Penyesuaian menggunakan Ms. Excel Siklus 2
Materi 8 : membuat Lap. L/R, Lap. Ekuitas, Lap. Neraca, dan Neraca Saldo Setelah Penutup menggunakan Ms. Excel Siklus 2
Materi 9 : membuat Data Awal Perusahaan, Daftar Nama Akun, Setting Sistem Preferensi perusahaan, dan Kode Pajak menggunakan MYOB 18.0 ED
Materi 10 : membuat Link Akun, Daftar Rekanan (Customer & Supplier), Daftar Item Barang, dan Saldo Awal serta Neraca Awal perusahaan,Saldo Awal Piutang Usaha, Saldo Awal Persediaan Barang, Saldo Awal Utang Usaha, Saldo Awal Piutang Karyawan, dan Saldo Awal Tahun Lalu perusahaan menggunakan MYOB 18.0 ED.
Materi 11 : proses pencatatan dokumen bukti transaksi (1-20) menggunakan MYOB 18.0 ED.
Materi 12 : proses pencatatan dokumen bukti transaksi (21-38), Bukti Memorial (Penyesuaian), dan Mencetak Laporan Keuangan menggunakan MYOB 18.0 ED.
Materi 13 : Kasus Perusahaan Dagang (Proyek Individu - MYOB)
Materi 14 : Kasus Excel Spread Sheet Perusahaan Jasa (1)
Materi 15 : Kasus Excel Spread Sheet Perusahaan Jasa (2)
Ujian Akhir Semester Pemahaman Rumus Spread Sheet
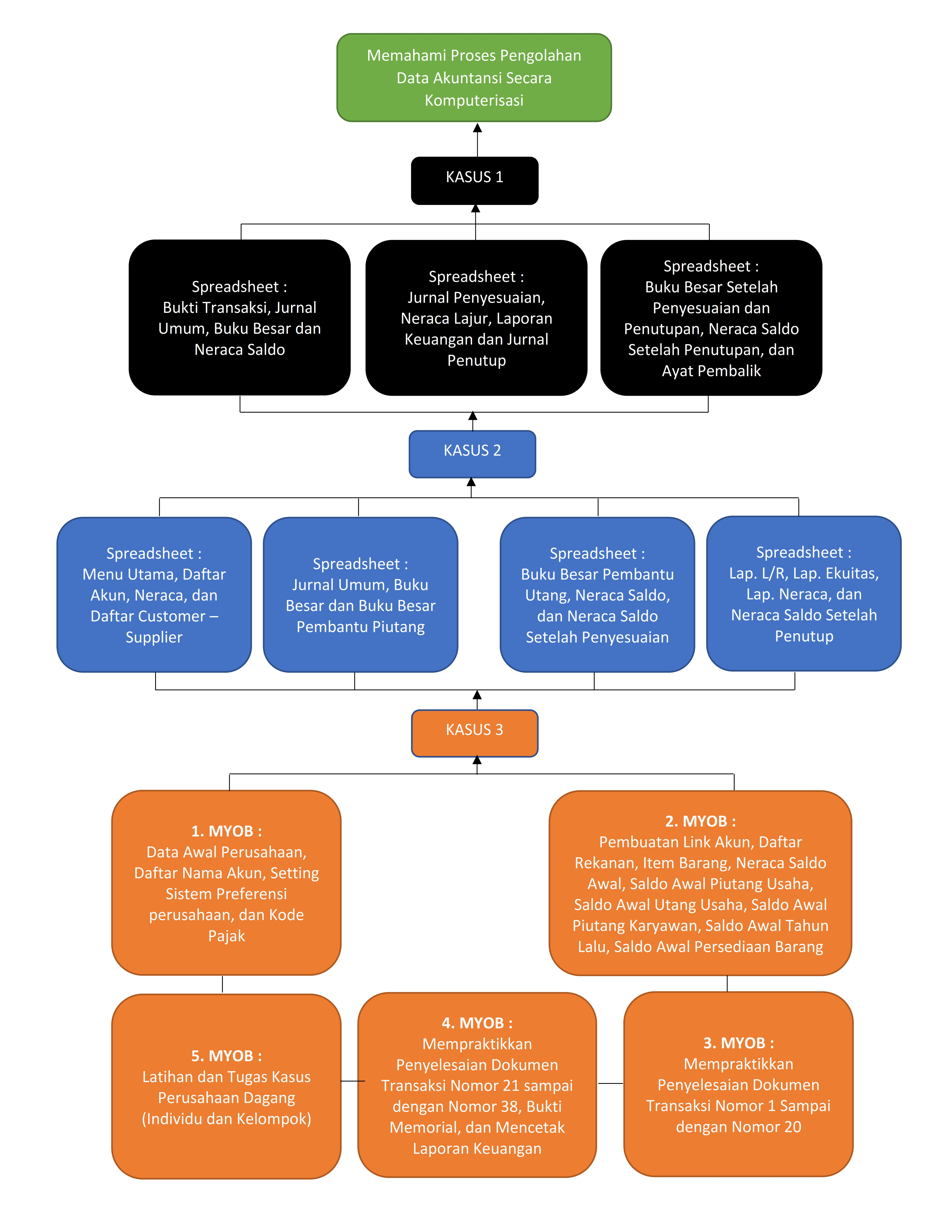
Peta konsep matakuliah Komputer Akuantansi dapat anda lihat pada gambar berikut ini.
Kegiatan pembelajaran matakuliah Komputer Akuntansi ini dilakukan dengan cara Blended Learning yaitu pembelajaran yang menggabungkan berbagai cara penyampaian, model pengajaran, dan gaya pembelajaran, memperkenalkan berbagai pilihan media dialog antara fasilitator dengan orang yang mendapat pengajaran. Blended learning juga sebagai sebuah kombinasi pengajaran langsung (face-to-face) dan pengajaran online, tapi lebih daripada itu sebagai elemen dari interaksi sosial.
Media pembelajaran yang disediakan pada setiap Kegiatan Belajar ada di bagian MATERI, yang terdiri dari:
Modul Digital (PDF)
Video Tutorial Pembelajaran
Pertama-tama, Anda harus mempelajari semua media pembelajaran secara mandiri. Apabila ada materi yang belum dipahami, silakan bertanya melalui FORUM. Setiap Kegiatan Belajar diakhiri dengan evaluasi, yang terdiri dari TUGAS dan TES.
FORUM disediakan di bagian terbawah dari setiap Kegiatan Belajar. Anda dapat menggunakan forum untuk:
Menanyakan materi yang belum dipahami. Pertanyaan ditujukan kepada semua peserta dan/atau dosen.
Berikut adalah file lampiran Rencana Pembelajaran Semester (RPS) dari matakuliah ini. Silahkan anda dapat download dan cermati, rangkaian bab yang akan kita pelajari dalam waktu satu semester ke depan beserta aktivitasnya
Pada bagian ini disampaikan tentang materi yang akan kita bahas pada pertemuan kali ini. Silahkan download materi pada lampiran File PDF berikut ini untuk menjadi panduan dan bahan ajar selama proses pembelajaran di kelas.
2. (KASUS 1) Pembuatan Jurnal Umum, Buku Besar, dan Neraca Saldo
MATERI DAN BAHAN PRAKTIKUM
Materi hari ini akan membahas tentang penggunaan Excel dalam mengolah data keuangan. Terdapat sebuah kasus siklus akuntansi yang akan diselesaikan dalam waktu 3 kali pertemuan dengan menggunakan Excel Spread Sheet. Kasus yang diangkat adalah Siklus Akuntansi Perusahaan Jasa dari Bengkel Bang Joko.
Pada Be-Smart telah disediakan modul panduan praktikum dan beberapa video tutorial untuk membantu anda dalam mengerjakan praktikum. Pahami prosedur pembuatan siklusnya dan yang paling penting adalah pahami penggunaan rumus Excel yang ada di dalamnya. Selamat mengikuti.
1. Soal Kasus dan Transaksi
Pada lampiran file PDF ini teradapat materi soal kasus dan bukti transaksi yang menjadi bahan praktikum kali ini. Silahkan download file ini dan ikuti penjelasan yang diberikan.
Setelah membaca bahan materi sebelumnya, berikutnya adalah menyelesaikan pembuatan Jurnal Umum. Download materi pada lampiran file PDF berikut ini dan ikuti instruksi yang ada di dalamnya.
Setelah membaca bahan materi sebelumnya, berikutnya adalah menyelesaikan pembuatan Buku Besar. Download materi pada lampiran file PDF berikut ini dan ikuti instruksi yang ada di dalamnya.
Setelah menyelesaikan bahan materi sebelumnya, berikutnya adalah menyelesaikan pembuatan Neraca Saldo. Download materi pada lampiran file PDF berikut ini dan ikuti instruksi yang ada di dalamnya.
Materi hari ini merupakan kelanjutan siklus pada kasus yang sudah dibahas pada pertemuan sebelumnya. Pada pertemuan kali ini anda akan membuat empat buah sheet selanjutnya yaitu, Jurnal Penyesuaian, Neraca Lajur, Laporan Keuangan, dan Jurnal Penutup. Ikuti penjelasan pada modul praktikum yang telah disediakan pada bagian materi dibawah ini. Selamat mengikuti.
1. Jurnal Penyesuaian
Pada bagian praktikum pertama hari ini, anda akan membuat Jurnal Penyesuaian dari Bengkel Bang Joko. Download materi pada lampiran file PDF berikut ini, dan ikut instruksi di dalamnya.
Setelah menyelesaikan bagian pertama di atas, yaitu pembuatan Jurnal Penyesuaian, berikutnya adalah pembuatan Neraca Lajur. Download materi pada lampiran file PDF berikut ini dan ikuti instruksi yang ada di dalamnya.
Bagian berikutnya adalah Pembuatan Laporan Keuangan. Pada sheet ini, anda akan membuat tiga jenis laporan keuangan, yaitu Laporan Laba/Rugi, Laporan Ekuitas, dan Laporan Neraca. Download materi pada lampiran file PDF berikut ini dan ikuti instruksi yang ada di dalamnya.
Bagian terakhir dari praktikum hari ini adalah membuat sheet Jurnal Penutup. Download materi pada lampiran file PDF berikut ini dan ikuti instruksi yang ada di dalamnya.
Upload file EXCEL hasil praktikum anda dari materi pembuatan Jurnal Penyesuaian, Neraca Lajur, Laporan Keuangan, dan Jurnal Penutup kali ini pada link Pengumpulan File berikut ini.
4. (KASUS 1) Pembuatan Buku Besar Setelah Penyesuaian dan Penutupan, Neraca saldo Setelah Penutup, dan Jurnal Pembalik:
MATERI DAN BAHAN PRAKTIKUM
Materi hari ini masih merupakan kelanjutan siklus pada kasus yang sudah dibahas pada pertemuan sebelumnya. Pada pertemuan kali ini anda akan membuat tiga buah sheet terakhir yaitu, Buku Besar Setelah Penyesuaian dan penutupan, Neraca Saldo Setelah Penutupan, dan Jurnal Pembalik. Ikuti penjelasan pada modul praktikum yang telah disediakan pada bagian materi dibawah ini. Selamat mengikuti.
1. Buku Besar Setelah Penyesuaian dan Penutupan
Pada bagian praktikum pertama hari ini, anda akan membuat Buku Besar Setelah Penyesuaian dan Penutupan dari Bengkel Bang Joko. Download materi pada lampiran file PDF berikut ini, dan ikut instruksi di dalamnya.
Untuk lebih jelasnya lagi, anda dapat melihat contoh cara penyelesaian pembuatan Buku Besar Setelah Penyesuaian dan Penutupan pada video tutorial berikut ini.
Setelah menyelesaikan bagian pertama di atas, yaitu pembuatan Buku Besar Setelah Penyesuaian dan Penutupan, berikutnya adalah pembuatan Neraca Saldo Setelah Penutup. Download materi pada lampiran file PDF berikut ini dan ikuti instruksi yang ada di dalamnya.
Bagian terakhir dari praktikum hari ini dan sekaligus mengakhiri soal kasus siklus pertama kali ini adalah membuat sheet Jurnal Pembalik. Download materi pada lampiran file PDF berikut ini dan ikuti instruksi yang ada di dalamnya.
Upload file EXCEL hasil praktikum anda dari materi pembuatan Buku Besar Setelah Penyesuaian dan Penutupan, Neraca Saldo Setelah Penutup, dan Jurnal Pembalik kali ini pada link Pengumpulan File berikut ini.
5. (KASUS 2) Pembuatan Menu Utama, Daftar Akun, Daftar C/S dan Neraca Awal :
MATERI DAN BAHAN PRAKTIKUM
Materi pada siklus ke dua ini bukan merupakan kelanjutan dari siklus yang pertama. Kasus yang diangkat pada siklus yang kedua merupakan kasus siklus dari sebuah Modiste. Penggunaan rumus-rumus dan proses pembuatan fomulir di dalamnya juga memiliki kecenderungan lebih kompleks dan lebih rumit dari pada yang ada pada siklus pertama. Kombinasi rumus seperti fungsi IF, Vlookup, OR, Left, And, dan lainnya akan banyak ditemukan pada siklus kali ini.
Pada Be-Smart telah disediakan modul panduan praktikum dan beberapa video tutorial untuk membantu anda dalam mengerjakan praktikum. Pahami prosedur pembuatan siklusnya dan yang paling penting adalah pahami penggunaan rumus Excel yang ada di dalamnya. Selamat mengikuti.
1. Menu Utama
Pada bagian praktikum pertama hari ini, anda akan membuat Menu Utama dari Modiste. Download materi pada lampiran file PDF berikut ini, dan ikut instruksi di dalamnya.
2. Daftar Akun, Daftar Customer & Supplier, dan Neraca Awal
Setelah menyelesaikan bagian pertama di atas, yaitu pembuatan Menu Utama, berikutnya adalah pembuatan Daftar Akun, Daftar Customer dan Supplier, serta Neraca Awal. Download materi pada lampiran file PDF berikut ini dan ikuti instruksi yang ada di dalamnya.
Untuk lebih jelasnya lagi, anda dapat melihat contoh cara penyelesaian pembuatan Daftar Akun, Daftar Customer dan Supplier, serta Neraca Awal pada video tutorial berikut ini.
Upload file EXCEL hasil praktikum anda dari materi pembuatan Menu Utama, Daftar Akun, Daftar C/S dan Neraca Awal kali ini pada link Pengumpulan File berikut ini.
6. (KASUS 2) Pembuatan Jurnal Umum, Buku Besar Umum, dan Buku Besar Piutang:
MATERI DAN BAHAN PRAKTIKUM
Materi hari ini merupakan kelanjutan siklus pada kasus yang sudah dibahas pada pertemuan sebelumnya. Pada pertemuan kali ini anda akan membuat tiga buah sheet selanjutnya yaitu, Jurnal Umum, Buku Besar Umum, dan Buku Besar Pembantu Piutang. Ikuti penjelasan pada modul praktikum yang telah disediakan pada bagian materi dibawah ini. Selamat mengikuti.
1. Jurnal Umum
Pada bagian praktikum pertama hari ini, anda akan membuat Jurnal Umum dari Modiste. Download materi pada lampiran file PDF berikut ini, dan ikut instruksi di dalamnya.
Setelah menyelesaikan bagian pertama di atas, yaitu pembuatan Jurnal Umum, berikutnya adalah pembuatan Buku Besar Umum. Download materi pada lampiran file PDF berikut ini dan ikuti instruksi yang ada di dalamnya.
Bagian terakhir dari praktikum hari ini adalah membuat Buku Besar Pembantu Piutang. Download materi pada lampiran file PDF berikut ini dan ikuti instruksi yang ada di dalamnya.
Upload file EXCEL hasil praktikum anda dari materi pembuatan Jurnal Umum, Buku Besar Umum, dan Buku Besar Piutang kali ini pada link Pengumpulan File berikut ini.
7. (KASUS 2) Pembuatan Buku Besar Pembantu Utang, Neraca saldo, dan Neraca Saldo Setelah Penyesuaian :
MATERI DAN BAHAN PRAKTIKUM
Materi hari ini masih merupakan kelanjutan siklus pada kasus yang sudah dibahas pada pertemuan sebelumnya. Pada pertemuan kali ini anda akan membuat tiga buah sheet berikutnya yaitu, Buku Besar Pembantu Utang, Neraca Saldo, dan Neraca Saldo Setelah Penyesuaian. Ikuti penjelasan pada modul praktikum yang telah disediakan pada bagian materi dibawah ini. Selamat mengikuti.
1. Buku Besar Pembantu Utang
Pada bagian praktikum pertama hari ini, anda akan membuat Buku Besar Pembantu Utang dari Modiste. Download materi pada lampiran file PDF berikut ini, dan ikut instruksi di dalamnya.
Setelah menyelesaikan bagian pertama di atas, yaitu pembuatan Buku Besar Pembantu Utang, berikutnya adalah pembuatan Neraca Saldo. Download materi pada lampiran file PDF berikut ini dan ikuti instruksi yang ada di dalamnya.
Bagian terakhir dari praktikum hari ini adalah membuat Neraca Saldo Setelah Penyesuaian. Download materi pada lampiran file PDF berikut ini dan ikuti instruksi yang ada di dalamnya.
Upload file EXCEL hasil praktikum anda dari materi pembuatan Buku Besar Pembantu Utang, Neraca Saldo, Neraca Saldo Setelah Penyesuaian kali ini pada link Pengumpulan File berikut ini.
8. (KASUS 2) Pembuatan Laporan Keuangan dan Neraca Saldo Setelah Penutup :
MATERI DAN BAHAN PRAKTIKUM
Materi hari ini merupakan bagian akhir dari siklus pada kasus ini. Pada pertemuan kali ini anda akan membuat empat buah sheet berikutnya yaitu, Tiga buah sheet laporan keuanga yang terdiri dari Laporan Laba/Rugi, Laporan Ekuitas, Laporan Neraca, dansebuah Neraca Saldo Setelah Penutup. Ikuti penjelasan pada modul praktikum yang telah disediakan pada bagian materi dibawah ini. Selamat mengikuti.
1. Laporan Keuangan (L/R, Ekuitas, dan Neraca)
Terdapat tiga laporan keuangan yang akan dibuat pada bagian ini, yaitu Laporan Laba Rugi, Laporan Ekuitas, dan Laporan Neraca. Ketiga laporan ini masing-masing anda desain pada satu sheet yang berbeda. Download dan ikuti penjelasan pada modul praktikum yang telah disediakan pada bagian materi dibawah ini. Selamat mengikuti.
Bagian terakhir dari praktikum hari ini adalah membuat Neraca Saldo Setelah Penutup. Download materi pada lampiran file PDF berikut ini dan ikuti instruksi yang ada di dalamnya.
Untuk lebih jelasnya lagi, anda dapat melihat contoh cara penyelesaian pembuatan Neraca Saldo Setelah Penutup pada video tutorial berikut ini.
VIDEO TUTORIALNERACA SALDO SETELAH PENUTUP
UPLOAD FILE HASIL PRAKTIKUM
Upload file EXCEL hasil praktikum anda dari materi pembuatan Laporan Keuangan dan Neraca Saldo Setelah Penutup kali ini pada link Pengumpulan File berikut ini.
9. [KASUS 3 : MYOB] Pembuatan Data Awal Perusahaan, Nama Akun, Sistem Preferensi, dan Kode Pajak:
MATERI DAN BAHAN PRAKTIKUM
Pada bagian siklus ke tiga kali ini, kita akan menggunakan aplikasi MYOB 18 EDU. Aplikasi ini didesain untuk mengolah data keuangan mulai dari input transaksi hingga laporan keuangan. Dalam 4-5 pertemuan ke depan akan dibahas sebuah kasus Perusahaan Dagang PT Tiga Cahaya Putra, dengan 38 Transaksi dan 10 bukti memorial.
Pada E-Learning anda sudah dilampirkan beberapa modul dan video tutorial yang akan menjadi panduan anda dalam sesi praktik. Download materi pada lampiran file PDF berikut ini, dan ikut instruksi di dalamnya.
Bagian pertama dari praktikum kita kali ini yaitu Setting Awal Data Perusahaan, dimana anda akan membuat profil dari perusahaan yang akan menjadi kasus MYOB kali ini. Ada beberapa data yang akan kalian masukkan berdasarkan panduan modul. Download materi pada lampiran file PDF berikut ini dan ikuti instruksi yang ada di dalamnya.
Untuk lebih jelasnya lagi, anda dapat melihat contoh cara penyelesaian pembuatan Data Awal Perusahaan pada video tutorial berikut ini.
VIDEO TUTORIAL DATA AWAL PERUSAHAAN
2. Input Daftar Nama Akun
Bagian kedua yaitu membuat Daftar Akun. Daftar akun ini nantinya akan menjadi akun-akun yang akan digunakan dalam mengolah data keuangan pada kasus MYOB kita kali ini. Download materi pada lampiran file PDF berikut ini dan ikuti instruksi yang ada di dalamnya.
Untuk lebih jelasnya lagi, anda dapat melihat contoh cara penyelesaian pembuatan Daftar Nama Akun pada video tutorial berikut ini.
VIDEO TUTORIAL DAFTAR AKUN
3. Setting Sistem Preferensi
Materi berikutnya yaitu Setting Preferensi dari software MYOB yang akan kita gunakan. Beberapa menu yang akan di atur dalam setting preferensi ini seperti System, Windows, Report & Form, dan Lain sebagainya. Download materi pada lampiran file PDF berikut ini dan ikuti instruksi yang ada di dalamnya.
Untuk lebih jelasnya lagi, anda dapat melihat contoh cara penyelesaian pengaturan Sistem Preferensi pada video tutorial berikut ini.
VIDEO TUTORIAL SETTING PREFERENSI
4. Membuat Kode Pajak
Bagian akhir dari praktikum hari ini adalah membuat kode pajak. Ada 2 Kode pajak yang akan kita gunakan dalam kasus kali ini, yaitu N-T (Not Reportable) dan P10 (PPN 10%). Download materi pada lampiran file PDF berikut ini dan ikuti instruksi yang ada di dalamnya.
Untuk lebih jelasnya lagi, anda dapat melihat contoh cara penyelesaian pembuatan Kode Pajak pada video tutorial berikut ini.
VIDEO TUTORIAL KODE PAJAK
UPLOAD FILE HASIL PRAKTIKUM
Upload file RAR berisi file MYO dan BOX dari MYOB hasil praktikum anda dari materi Pembuatan Data Awal Perusahaan, Nama Akun, Sistem Preferensi, dan Kode Pajak kali ini pada link Pengumpulan File berikut ini.
10. [KASUS 3] Pembuatan Link Akun, Daftar Rekanan, Item Barang, Neraca Saldo Awal, Saldo Awal Piutang Usaha, Saldo Awal Utang Usaha, Saldo Awal Piutang Karyawan, Saldo Awal Tahun Lalu, Saldo Awal Persediaan Barang :
MATERI DAN BAHAN PRAKTIKUM
Pertemuan kali ini ada beberapa sub materi yang akan kita selesaikan. Materi-materi tersebut masih merupakan kelanjutan tahap persiapan setup awal MYOB sebelum masuk pada transaksi. Terdapat beberapa materi terkait pengaturan Link Akun, Daftar Rekanan, Daftar Item Barang, dan yang paling penting pada proses input saldo awal. Beberapa jenis saldo awal yang akan kita input yaitu Neraca Saldo Awal, Saldo Awal Piutang Usaha, Saldo Awal Utang Usaha, Saldo Awal Piutang Karyawan, Saldo Awal Tahun Lalu, Saldo Awal Persediaan Barang.
Pada E-Learning anda sudah dilampirkan beberapa modul dan video tutorial yang akan menjadi panduan anda dalam sesi praktik. Download materi pada lampiran file PDF berikut ini, dan ikut instruksi di dalamnya.
1. Menentukan "LINKED" Akun
Pada bagian pertama praktikum kali ini, kita akan melakukan pengecekan dan men-setting beberapa akun untuk di Link kan dengan sistem MYOB. Akun-akun yang terlink ini nantinya akan berfungsi sebagai otomatisasi jurnal terkait beberapa transaksi yang melibatkan akun tertentu, seperti penggunaan akun Cash in Bank, Account Payable, Account Receiveable, dan lain sebagainya. Download materi pada lampiran file PDF berikut ini dan ikuti instruksi yang ada di dalamnya.
Untuk lebih jelasnya lagi, anda dapat melihat contoh cara penyelesaian pembuatan Link Akun(Linked Account)pada video tutorial berikut ini.
VIDEO TUTORIALLINKED ACCOUNT
2. Menyusun Daftar Rekanan (Customer & Supplier)
Materi selanjutnya yaitu membuat daftar rekanan yang akan terlibat dalam kasus MYOB kali ini. Rekanan yang pertama yang akan kita buat yaitu Customer dan Supplier, ada tiga Customer yang akan terlibat dalam kasus kali ini, yaitu PT Meteor Abadi, CV Agung Sakti, dan Ivan Celuler. Sedangkan untuk Supplier, kita memiliki satu Supplier bernama PT Oke Jaya Mandiri. Download materi pada lampiran file PDF berikut ini dan ikuti instruksi yang ada di dalamnya.
Untuk lebih jelasnya lagi, anda dapat melihat contoh cara penyelesaian pembuatan Daftar Rekanan pada video tutorial berikut ini.
VIDEO TUTORIALDAFTAR REKANAN
3. Menyusun Daftar Item Barang
Setelah memasukkan daftar Customer dan Supplier, materi selanjutnya yaitu membuat daftar list barang yang akan diperjual belikan dalam kasus kali ini. Terdapat tiga jenis barang yang akan digunakan yaitu barang C-5000, G-2100, dan H-1100. Selain ketiga barang tersebut, kita juga akan menggunakan Asuransi sebesar 2 % dalam kasus kali ini. Download materi pada lampiran file PDF berikut ini dan ikuti instruksi yang ada di dalamnya.
Untuk lebih jelasnya lagi, anda dapat melihat contoh cara penyelesaian pembuatan Daftar Item Barang pada video tutorial berikut ini.
VIDEO TUTORIALDAFTAR ITEM BARANG
4. Membuat Saldo Awal dan Neraca Awal
Materi selanjutnya adalah terkait dengan input saldo awal. Saldo awal yang pertama yang akan kita input terkait dengan Neraca Saldo Awal. Terdapat beberapa akun pada akun list yang akan kita inputkan sejumlah nominal untuk menjadi Saldo Awal dari akun tersebut. Download materi pada lampiran file PDF berikut ini dan ikuti instruksi yang ada di dalamnya.
Untuk lebih jelasnya lagi, anda dapat melihat contoh cara penyelesaian pembuatan Saldo Awal Akun (Neraca Awal) pada video tutorial berikut ini.
VIDEO TUTORIALSALDO AWAL AKUN
5. Membuat Saldo Awal Piutang Usaha
Pada bagian selanjutnya, dari tiga customer yang kita miliki di atas, yaitu PT Meteor Abadi, CV Agung Sakti, dan Ivan Celular, kita akan memasukkan nominal Saldo Awal Piutang Usaha dari masing-masing Customer yang ada. Download materi pada lampiran file PDF berikut ini dan ikuti instruksi yang ada di dalamnya.
Untuk lebih jelasnya lagi, anda dapat melihat contoh cara penyelesaian pembuatan Saldo Awal Piutang Usaha pada video tutorial berikut ini.
VIDEO TUTORIALSALDO AWAL PIUTANG USAHA
6. Membuat Saldo Awal Utang Usaha
Selain saldo awal piutang usaha, kita juga akan menginput saldo awal utang usaha untuk satu Supplier yang kita miliki yaitu PT Oke Jaya Mandiri. Download materi pada lampiran file PDF berikut ini dan ikuti instruksi yang ada di dalamnya.
Untuk lebih jelasnya lagi, anda dapat melihat contoh cara penyelesaian pembuatan Saldo Awal Utang Usaha pada video tutorial berikut ini.
VIDEO TUTORIALSALDO AWAL UTANG USAHA
7. Membuat Saldo Awal Piutang Karyawan
Setelah menginput saldo awal piutang dan utang usaha, berikutnya adalah menginput saldo awal piutang karyawan. Terdapat dua karyawan yang akan kita input dalam kasus kali ini, yaitu Totok Suwito dan Agung Putra. Download materi pada lampiran file PDF berikut ini dan ikuti instruksi yang ada di dalamnya.
Untuk lebih jelasnya lagi, anda dapat melihat contoh cara penyelesaian pembuatan Saldo Awal Piutang Karyawan pada video tutorial berikut ini.
VIDEO TUTORIALSALDO AWAL PIUTANG KARYAWAN
8. Membuat Saldo Awal Tahun Lalu
Materi selanjutnya adalah menginput Saldo Awal Tahun Lalu. Dimana saldo yang akan kita input adalah saldo tahun 2008. Saldo awal tahun lalu ini diinput melalui bagian History dari tiap akun yang terlibat. Download materi pada lampiran file PDF berikut ini dan ikuti instruksi yang ada di dalamnya.
Untuk lebih jelasnya lagi, anda dapat melihat contoh cara penyelesaian pembuatan Saldo Awal Tahun Lalu pada video tutorial berikut ini.
VIDEO TUTORIAL NERACA AWAL TAHUN LALU
9. Saldo Awal Persediaan Barang Dagang
Materi terakhir pada pertemuan kali ini adalah Menginput Saldo Awal Persediaan barang dagang. Seperti yang telah di input sebelumnya bahwa kita memiliki 3 item barang dagang yang akan diinput nominal saldonya, yaitu Barang C-5000, G-2100 dan H-1100. Download materi pada lampiran file PDF berikut ini dan ikuti instruksi yang ada di dalamnya.
Untuk lebih jelasnya lagi, anda dapat melihat contoh cara penyelesaian pembuatan Saldo Awal Persediaan Barang pada video tutorial berikut ini.
VIDEO TUTORIALSALDO AWAL PERSEDIAAN BARANG
UPLOAD FILE HASIL PRAKTIKUM
Upload file RAR berisi file MYO dan BOX dari MYOB hasil praktikum anda dari materi Pembuatan Link Akun, Daftar Rekanan, Item Barang, Neraca Saldo Awal, Saldo Awal Piutang Usaha, Saldo Awal Utang Usaha, Saldo Awal Piutang Karyawan, Saldo Awal Tahun Lalu, Saldo Awal Persediaan Barang kali ini pada link Pengumpulan File berikut ini.
11. [KASUS 3] Mempraktikkan Penyelesaian Dokumen Transaksi Nomor 1 Sampai dengan Nomor 20
MATERI DAN BAHAN PRAKTIKUM
Pada pertemuan kali ini akan mulai dibahas bagai mana menginput data dan informasi transaksi dari berbagai macam bukti transaksi ke dalam form-form yang ada pada MYOB. Terdapat 20 bukti transaksi yang akan diselesaikan pada pertemuan kali ini. Transaksi tersebut meliputi Pembayaran Gaji dan Upah, Penerimaan Pelunasan Piutang Karyawan, Pelunasan Piutang Dagang, Penjualan Kredit dan lain sebagainya. Pada modul sudah dilampirkan bukti transaksi dan prosedur penyelesaiannya. Ikuti tahapan yang sudah dijabarkan dan lihat gambar screenshot penyelesaiannya.
1. Penyelesaian Transaksi No 1 sampai dengan No 5
Pada materi pada modul praktikum pertama akan dibahas 5 bukti transaksi dan penyelesaiannya, yaitu bukti transaksi nomor 1 hingga nomor 5. Silahkan download materi pada lampiran file PDF berikut ini, dan ikut instruksi di dalamnya.
2. Penyelesaian Transaksi No 6 sampai dengan No 10
Pada materi pada modul praktikum kedua akan dibahas 5 bukti transaksi selanjutnya beserta penyelesaiannya, yaitu bukti transaksi nomor 6 hingga nomor 10. Silahkan download materi pada lampiran file PDF berikut ini, dan ikut instruksi di dalamnya.
3. Penyelesaian Transaksi No 11 sampai dengan No 15
Pada materi pada modul praktikum ketiga akan dibahas 5 bukti transaksi selanjutnya beserta penyelesaiannya, yaitu bukti transaksi nomor 11 hingga nomor 15. Silahkan download materi pada lampiran file PDF berikut ini, dan ikut instruksi di dalamnya.
4. Penyelesaian Transaksi No 16 sampai dengan No 20
Pada materi pada modul praktikum keempat akan dibahas 5 bukti transaksi selanjutnya beserta penyelesaiannya, yaitu bukti transaksi nomor 16 hingga nomor 20. Silahkan download materi pada lampiran file PDF berikut ini, dan ikut instruksi di dalamnya.
Upload file RAR berisi file MYO dan BOX dari MYOB hasil praktikum anda dari materi Penyelesaian Transaksi Nomor 1 sampai dengan Nomor 20 pada link Pengumpulan File berikut ini.
12. [KASUS 3] Mempraktikkan Penyelesaian Dokumen Transaksi Nomor 21 sampai dengan Nomor 38, Bukti Memorial, dan Mencetak Laporan Keuangan
MATERI DAN BAHAN PRAKTIKUM
Pada pertemuan ini akan melanjutkan proses menginput data dan informasi transaksi dari berbagai macam bukti transaksi ke dalam form-form yang ada pada MYOB. Terdapat 18 bukti transaksi dan beberapa data penyesuaian dalam Bukti Memorial yang akan diselesaikan pada pertemuan kali ini. Selain itu pada tahap akhir materi hari ini, anda akan mencetak beberapa laporan Keuangan dari MYOB berdasarkan siklus akuntansi yang sudah kita kerjakan. Pada modul sudah dilampirkan bukti transaksi dan prosedur penyelesaiannya. Ikuti tahapan yang sudah dijabarkan dan lihat gambar screenshot penyelesaiannya.
1. Penyelesaian Transaksi No 21 sampai dengan No 25
Pada materi pertama pada modul praktikum ini akan dibahas 5 bukti transaksi selanjutnya beserta penyelesaiannya, yaitu bukti transaksi nomor 21 hingga nomor 25. Silahkan download materi pada lampiran file PDF berikut ini, dan ikut instruksi di dalamnya.
2. Penyelesaian Transaksi No 26 sampai dengan No 30
Pada materi kedua pada modul praktikum ini akan dibahas 5 bukti transaksi selanjutnya beserta penyelesaiannya, yaitu bukti transaksi nomor 26 hingga nomor 30. Silahkan download materi pada lampiran file PDF berikut ini, dan ikut instruksi di dalamnya.
3. Penyelesaian Transaksi No 31 sampai dengan No 38
Pada materi ketiga pada modul praktikum ini akan dibahas 8 bukti transaksi selanjutnya beserta penyelesaiannya, yaitu bukti transaksi nomor 31 hingga nomor 38. Silahkan download materi pada lampiran file PDF berikut ini, dan ikut instruksi di dalamnya.
Pada materi Keempat pada modul praktikum ini akan dibahas cara menyelesaikan tahapan penyesuaian dari beberapa data penyesuaian pada Bukti memorial. Silahkan download materi pada lampiran file PDF berikut ini, dan ikut instruksi di dalamnya.
Pada bagian terakhir pada modul praktikum ini akan dibahas bagaimana mencetak beberapa jenis dan bentuk laporan keuangan pada MYOB. Silahkan download materi pada lampiran file PDF berikut ini, dan ikut instruksi di dalamnya.
Upload file RAR berisi file MYO dan BOX dari MYOB hasil praktikum anda dari materi Penyelesaian Transaksi Nomor 21 sampai dengan Nomor 38, Bukti Memorial, dan Laporan Keuangan pada link Pengumpulan File berikut ini.
13. (KASUS 4) Kasus Perusahaan Dagang (Proyek Individu - MYOB)
MATERI DAN BAHAN PRAKTIKUM
Pada pertemuan kali ini anda akan praktikum secara individu dengan menyelesaikan kasus PT. UMB Bengkulu dengan menggunkan aplikasi MYOB. Dibagian selanjutnya anda akan menemukan dua file yang berisi soal kasus PT. UMB Bengkulu dan Cara Penyelesaiannya. Sedikit berbeda dengan modul dan kasus sebelumnya yang telah anda kerjakan, pada kasus kali ini, penjelasan tahapan penyelesaiannya hanya berisi Screen Capture tanpa ada penjelasan tertulis.
1. Soal Kasus Perusahaan Dagang PT. UMB Bengkulu
File berikut ini berisi penjabaran Kasus PT. UMB Bengkulu yang merupakan sebuah perusahaan dagang. Terdapat beberapa data awal, daftar akun, daftar saldo awal, data customer, supplier, data persediaan barang dagang, dan lain sebagainya. Silahkan download file berikut ini dan cermati isi kasusnya.
File berikut ini berisi penjabaran Penyelesaian Kasus PT. UMB Bengkulu. Silahkan anda download file berikut dan ikuti setiap tahapan yang ada dipanduan. Cermati tiap menu-menu dan form yang digunakan dalam menyelesaikan tahapan dan transaksi.
Upload file RAR berisi file MYO, BOX dan file Laporan Keuangan yang anda hasilkan dari Kasus MYOB Perusahaan Dagang Tugas Individu pada link Pengumpulan File berikut ini.
14. (KASUS 5) Kasus Perusahaan Jasa (Spread Sheet) - Pertemuan 1
MATERI DAN BAHAN PRAKTIKUM
Pada pertemuan kali ini anda akan dibagi dalam kelompok dengan anggota 2 orang per kelompok. Tiap kelompok akan menyelesaikan kasus UJ. Kawanku yang ada pada file lampiran di bawah ini. Pengerjaan kasus kali ini dikerjakan dengan menggunakan Excel Spread Sheet dengan menggunakan metode penyelesaian Kasus 1 pada pertemuan 2 sampai dengan 4 di atas. Proses penyelesaian kasus ini diselesaikan dalam 2 kali pertemuan yaitu hari ini pertemuan minggu ke 14 dan minggu depan pertemuan ke 15. Tiap minggu memiliki target penyelesaian masing-masing, dan diharapkan dapat selesai sesuai dengan target tiap pertemuan.
Soal Kasus Perusahaan Jasa UJ. Kawanku
Pada file berikut ini terdapat soal kasus UJ. Kawanku. Kasus ini berisi data awal perusahaan, saldo awal, daftar akun, hingga ke transaksi bisnis. Periode yang diangkat dalam kasus ini adalah periode Desember 2015. Silahkan download dan cermati soal kasus sebelum anda mencoba mengerjakannya. Pada pertemuan minggu ke 14 ada 6 sheet yang menjadi tagihan dari kasus ini, yaitu Sheet Account, Sheet General Journal, Sheet Ledger, Sheet Trial Balance, Sheet Adjusting Entries, dan Worksheet.
Upload file Excel Spred Sheet yang berisiSheet Account, Sheet General Journal, Sheet Ledger, Sheet Trial Balance, Sheet Adjusting Entries, dan Worksheet yang anda hasilkan dari Kasus Perusahaan Jasa UJ Kawanku pada link Pengumpulan File berikut ini.
15. (KASUS 5) Kasus Perusahaan Jasa (Spread Sheet) - Pertemuan 2
MATERI DAN BAHAN PRAKTIKUM
Pada pertemuan ke 15 ini anda masih bekerja dalam kelompok dengan anggota 2 orang per kelompok. Tiap kelompok melanjutkan proses penyelesaian UJ Kawanku yang telah dimulai minggu ke 14 lalu. Target penyelesaian minggu ke 15 ini adalah 5 sheet berikutnya yang terdiri dari sheet Financial Statement, Closing Entries, Ledger After Closing, Trial Balance After Closing, dan Reversing Entries.
Soal Kasus Perusahaan Jasa UJ. Kawanku
Pada file berikut ini masih berisi file yang sama dengan file yang ada pada pertemuan sebelumnya yaitu Soal Kasus Perusahaan Jasa UJ Kawanku. Target penyelesaian minggu ke 15 ini adalah 5 sheet berikutnya yang terdiri dari sheet Financial Statement, Closing Entries, Ledger After Closing, Trial Balance After Closing, dan Reversing Entries.
Upload file Excel Spred Sheet yang berisi sheet minggu lalu dan tambahan sheet selanjutnya Sheet Financial Statement, Sheet Closing Entries, Sheet Ledger After Closing, Sheet Trial Balance After Closing, dan Sheet Reversing Entries, yang anda hasilkan dari Kasus Perusahaan Jasa UJ Kawanku pada link Pengumpulan File berikut ini.
Jawablah 25 soal pilihan ganda berikut dengan memilih salah satu opsi jawaban yang menurut anda paling benar. Anda diberikan batas waktu pengerjaan selama 40 menit. Semua materi soal terkait pemahaman penggunaan rumus-rumus pada Kasus 1 (Bengkel Bang Joko) dan Kasus 2 (Modiste Madani). Mohon cermati perintah soal dan gambar yang tertera pada tiap soal.
Selamat Mengerjakan.
MOHON HADIR TEPAT WAKTU SESUAI JAM KULIAH TIAP MINGGU!
UJIAN AKAN DIMULAI 5 MENIT SETELAH JAM PELAJARAN DIMULAI